丰额头女明星与天河区招聘最新信息,多维度视角深度探讨
随着社会的多元化发展,人们关注的焦点日益广泛,丰额头的女明星与天河区的招聘最新信息便是其中的热点话题,本文将围绕这一主题,从正反两个方面进行阐述,旨在探讨其内在的逻辑关系和社会的多元视角。(一)丰额头的女明星:美的多...
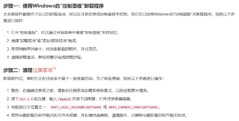
如何彻底卸载余干三缺一官方下载,实地数据评估设计_Advance_v5.830并清理所有残留文件和注册表
在卸载软件时,很多用户可能会遇到卸载不干净的问题,导致残留文件和注册表项占据系统资源,本文将详细介绍如何彻底卸载“余干三缺一官方下载,实地数据评估设计_Advance_v5.830”并清理所有残留文件和注册表,包括使...
安全第一,如何安全下载和安装palette滤镜官方下载,实地解析数据考察_Hybrid_v8.386软件
随着互联网的普及,软件下载已成为我们日常生活的一部分,当我们需要获取如palette滤镜这样的实用工具时,如何确保下载和安装过程的安全性就显得尤为重要,特别是针对Hybrid_v8.386这类软件,其实地解析数据的功...
关于邪天逆神最新章节与实时同步及准实时同步的探讨
邪天逆神最新章节概述邪天逆神作为一部热门网络小说,其最新章节总是备受关注,随着故事情节的深入,作者不断创作出新的章节,以满足读者对于剧情发展的期待,最新章节往往包含故事的高潮与转折,是读者最为关心的部分,而实时同步更...
S11新版本剑圣出装实地验证方案策略,全面介绍与评测
软件概述与定位在当下火热的竞技游戏中,无论是MOBA类还是RPG类,英雄出装策略一直是玩家关注的焦点。“s11新版本剑圣出装,实地验证方案策略_试用版_v2.883”软件正是针对最新游戏版本中剑圣角色的出装选择进行深...
屏幕录像专家 版本,数据分析驱动执行_HDR_v7.718,新手友好的屏幕录像体验
简介“屏幕录像专家 版本,数据分析驱动执行_HDR_v7.718”是一款专为新手用户设计的屏幕录像软件,其界面直观简洁,功能丰富,操作简便,即使是第一次接触的用户也能快速上手,无论是制作教程、分享游戏过程还是进行软件...
安卓迅雷历史版本大全,创造力推广策略_Executive_v9.455——知名付费软件的理想替代品
在当今数字化时代,我们对于软件的需求越来越高,特别是在处理图像、视频编辑、文件管理和下载等方面,市场上有很多知名的付费软件,如Adobe Photoshop等,它们以其强大的功能和卓越的性能赢得了用户的青睐,对于许多...
虎牙直播低版本,实时数据解析|7DM_v10.878
软件概述与定位虎牙直播低版本——实时数据解析_7DM_v10.878是一款针对虎牙直播平台的辅助工具,该软件主要针对虎牙直播的用户群体,提供实时数据解析、观看体验优化等功能,作为一款低版本的专用工具,它旨在为用户提供...
北京落户政策与王者荣耀VIP价格大解析!
随着社会的快速发展,北京落户政策与王者荣耀VIP服务成为了公众关注的焦点,这两者看似毫无关联,但实际上,从某些层面来看,它们都与个人的权益和利益息息相关,本文将围绕北京最新落户政策与王者荣耀VIP价格表,全面解析其核...
女明星时尚潮流与纯碱价格走势图深度解析
释义要素(What):全面解释其含义1、女明星实时:此词汇通常指代与娱乐界女性明星相关的最新动态、新闻报道或社交媒体上的实时更新,它可能涉及明星的公开活动、个人生活、作品发布等内容。2、纯碱的价格走势图:纯碱是一种化...













冀ICP备2020027434号-1