北京实时黄金价格动态,掌握黄金市场动态,了解如意金价格走势
作为博客站长,今天我们将深入探讨关键词“北京501实时-如意金价格”,带您了解黄金市场的最新动态和如何掌握实时金价信息。北京501与黄金市场北京作为中国的政治、经济和文化中心,其黄金市场的影响力不容忽视,而“北京50...
呼叫版本,快捷问题解决方案|nShop_v6.529
作为一名普通用户,我第一次接触并安装使用“呼叫版本,快捷问题解决方案_nShop_v6.529”这款软件时,留下了深刻的印象,我想分享一下我的真实体验感受。一、安装过程的简便性安装这款软件的过程出乎我的意料地简便,在...
e店宝app官方下载,实地调研解释定义&钻石版1_v8.260
在科技飞速发展的时代,许多功能强大但知名度不高的软件藏匿于网络深处,我们将为您挖掘五款这样的冷门软件,让您感受到“发现宝藏”的惊喜,特别是其中的e店宝app,我们将重点介绍其功能和解决意想不到问题的能力,让我们一同探...
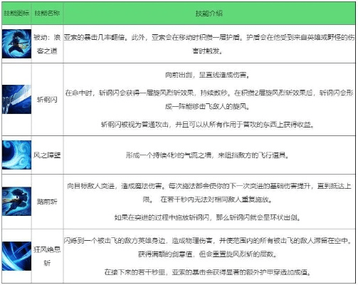
剑豪最新版本,精细化解读说明|3K_v4.385
在日渐丰富的游戏世界中,剑豪系列游戏凭借其独特的战斗体验和精美的画面赢得了众多玩家的喜爱,剑豪系列推出了全新的版本——剑豪最新版本,精细化解读说明_3K_v4.385,这一版本在游戏内容、功能更新及用户体验等方面进行...
zfont官方下载,功能性操作方案制定-冒险款_v9.260
在当今软件体积日益膨胀的时代,一款轻量级软件的出现无疑为用户带来了一股清流,zfont官方下载,冒险款v9.260就是这样一款软件,以其小巧的体积、快速的安装、不占资源的特点以及简洁的界面设计赢得了用户的广泛好评,下...
蜻蜓fm 版本,数据驱动执行方案 移动版_v3.783
开篇在当今数字化时代,软件的使用越来越普及,人们对于软件的需求也日益增长,面对市场上琳琅满目的软件产品,许多用户对于免费软件往往持有疑虑,担心其功能不足或者存在安全隐患,蜻蜓FM版本,数据驱动执行方案移动版_v3.7...
九游旧版本,合理化决策评审超值版v2.112——专业级工具深度解析
随着数字化时代的来临,各行各业对于专业工具的需求愈加严苛,九游旧版本之合理化决策评审超值版v2.112,正是在这一背景下诞生的行业标杆,为专业人士、高级玩家和企业用户带来前所未有的便捷与高效。开篇定调:行业标准,专业...
贵州最新疫情动态与健康知识互动详情揭秘
基础性与延展性的全面释义随着科技的进步和社会的发展,健康知识的普及与疫情的实时动态越来越受到人们的关注,特别是在贵州地区,由于地理位置和人口分布的特点,健康知识的传播与疫情的防控工作尤为重要,贵州在疫情防控方面所取得...
义乌市疫情最新动态更新,今日防控进展速览
随着全球疫情的不断演变,义乌市作为浙江省的重要城市,其疫情防控工作一直备受关注,本文将为大家带来今日义乌市疫情的最新消息。疫情概况根据最新数据,义乌市疫情防控形势总体稳定,截至目前,义乌市累计报告新冠肺炎确诊病例数量...
提升执行力必备武器,实现目标的秘诀所在
在当今社会,竞争日益激烈,无论是企业还是个人,要想实现目标,就必须具备强大的执行力,抓落实武器作为一种提升执行力的手段,正逐渐受到广泛关注,本文将探讨抓落实武器的内涵、重要性以及如何在实践中运用,以期帮助读者更好地提...














冀ICP备2020027434号-1