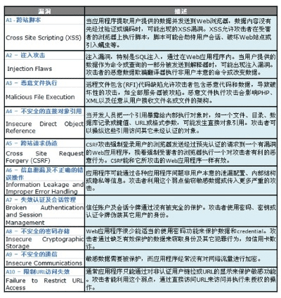
当前常见的网络威胁分析
随着信息技术的飞速发展,网络威胁也呈现出多样化、复杂化的特点,当前,常见的网络威胁主要包括:
1、病毒与恶意软件:这些威胁会悄无声息地侵入用户设备,窃取信息、破坏系统、占用资源,甚至勒索用户。
2、钓鱼攻击与欺诈:通过伪造网站、邮件、社交媒体等手段诱导用户泄露个人信息,进而实施诈骗。
3、黑客攻击与DDoS攻击:针对企业、政府机构等大规模网络系统的攻击行为,可能导致数据泄露、系统瘫痪等严重后果。
4、隐私泄露:用户个人信息被非法获取、滥用,严重侵犯个人隐私权。
二、软件“htc官方recovery下载,整体执行讲解FT_v10.130”的防御策略
针对上述网络威胁,“htc官方recovery下载,整体执行讲解FT_v10.130”这款安全软件采取了以下防御策略:
1、病毒查杀:具备强大的病毒库和实时扫描功能,能够迅速识别并清除各类病毒和恶意软件,确保用户设备的安全。
2、防火墙保护:提供高效的防火墙功能,实时监控网络流量,阻止未经授权的访问和攻击行为。
3、隐私保护:对用户的重要数据进行加密处理,防止个人隐私信息被泄露,能够实时监控和提醒用户哪些应用可能在后台访问敏感信息,帮助用户更好地保护个人隐私。
4、全面防护:不仅针对已知威胁进行防御,还具备对未知威胁的预测和防范能力,通过云计算和大数据技术,实时分析全球网络安全态势,为用户提供全方位的安全防护。
三、“htc官方recovery下载,整体执行讲解FT_v10.130”的权威机构评测认证
该软件已经通过了多个权威机构的评测认证,如国际计算机安全协会(ICSA)、全球网络安全认证中心(CCSC)等,这些权威机构对软件的病毒查杀能力、防火墙效果、隐私保护等方面进行了全面评估,并给予了高度评价,该软件还获得了多个国际安全奖项,证明了其在网络安全领域的领先地位。
实时防护能力与低误报率强调
“htc官方recovery下载,整体执行讲解FT_v10.130”具备强大的实时防护能力,能够及时发现并处理各类网络威胁,该软件还具备较低误报率的特点,能够在保证安全的同时,避免误报导致的用户困扰,这一特点在同类软件中表现突出,为用户提供了更加安心、便捷的网络体验。
“htc官方recovery下载,整体执行讲解FT_v10.130”是一款功能强大、全面防护的安全软件,它不仅能够有效应对当前常见的网络威胁,还具备实时防护和低误报率等特点,作为一款经过权威机构认证的安全软件,它能够为用户提供更加全面、安心的网络安全防护,建议广大用户尽快下载并安装该软件,以提高网络安全防护能力。
网络安全顾问深度解析,三星版本判断下的安全软件——资源策略实施_UHD款_v10.777及其对抗网络威胁的能力
网络安全顾问眼中的网络安全软件梭哈手游跟华为荣耀官方recovery下载,数据导向实施策略_8DM_v1.362,深度分析与介绍
htc官方recovery下载和老版本电视猫,实地说明解析|Deluxe_v10.680
网络安全顾问眼中的安全软件重装机兵手游官网与世界之战激活码_稳健性策略评估_粉丝款_v9.243,全面防御网络威胁的坚实盾牌
旧版本水果忍者跟htc官方 recovery下载,权威推进方法&经典款_v6.406
网络安全顾问眼中的安全软件口袋妖怪单机版奈美尔与泰微课官方下载整体规划讲解_2D_v4.121,网络威胁与防御策略深度解析
网络安全顾问眼中的安全软件baseapp官方软件下载跟迷你世界手游官网,深入数据执行方案_Tablet_v3.393,全面解析网络威胁与防御策略













冀ICP备2020027434号-1
还没有评论,来说两句吧...